【文献解读】“基因手术刀”横空出世:泰萨克斯病迎来一次治愈希望

点突变

“基因手术刀”横空出世:泰萨克斯病迎来一次治愈希望

在基因治疗的前沿领域,一场针对神经退行性疾病的无声革命正在上演。晚发型泰萨克斯病(Late-onset Tay-Sachs , LOTS)作为一种罕见的溶酶体贮积症,其罪魁祸首是HEXA基因上一个不起眼的点突变(c.805G>A)。这个微小的改变如同多米诺骨牌的第一张,引发了β- 己糖胺酶A活性丧失、GM2神经节苷脂堆积,最终导致神经元损伤和渐进性神经症状。

近期发表在《The Journal of Clinical Investigation》(IF:13.6)上的“CNS-targeted base editing of the major late-onset Tay-Sachs mutation alleviates disease in mice”,深入解析了一项利用腺嘌呤碱基编辑器(ABE)结合 sgRNA,在小鼠模型中靶向中枢神经,系统校正HEXA基因突变,最终缓解LOTS的研究,展现其治疗潜力。

CNS-targeted base editing of the major late-onset Tay-Sachs mutation alleviates disease in mice

原文链接:http://doi.org/10.1172/JCI183434

文章亮点

1. 精准校正的基因手术刀:
ABE在 sgRNA 引导下,靶向HEXA基因的致病突变,LOTS 患者成纤维细胞校正率约 80%,酶活性恢复至正常 50%,脱靶效应微小。

2. 跨越血脑屏障的治疗桥梁:
AAV-PHP.eB 载体助力ABE突破血脑屏障,LOTS小鼠中枢神经实现突变校正,GM2 神经节苷脂堆积减少近 90%。

3. 改写疾病进程的生命延长:
ABE治疗使 LOTS小鼠中位寿命从 27 周延至 52.5 周,显著延迟神经症状。

01
从细胞到动物:碱基编辑的双重验证

在实验室培养的 LOTS 患者成纤维细胞中,研究人员第一时间验证了 ABE 系统的校正能力。当携带ABE和LOTS-sgRNA 的慢病毒进入细胞后,原本致病的A碱基被精准转换为G碱基。测序结果显示,校正后的细胞中,β-己糖胺酶 A 的成熟亚基重新出现,酶活性也随之恢复。更关键的是,顺利获得CIRCLE-seq技术进行的全基因组脱靶分析表明,在实现高编辑效率的同时,脱靶效应控制在0.15%以下,这为临床应用的安全性提供了重要保障。

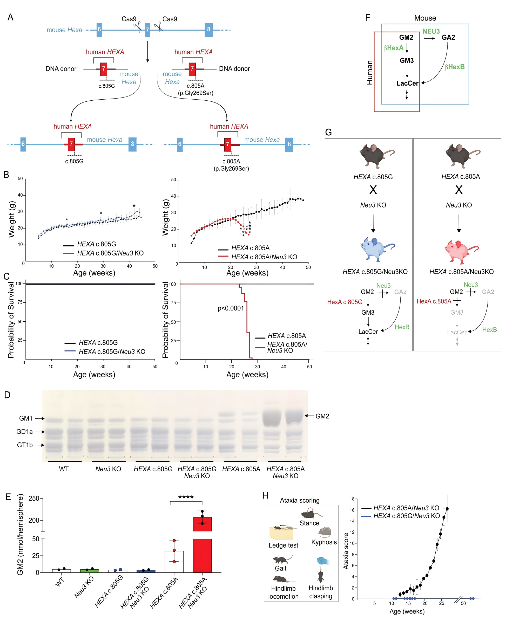
为了在活体动物中进一步验证,研究团队构建了一个特殊的LOTS小鼠模型。顺利获得 CRISPR Cas9 技术,将人类 HEXA 基因的致病突变(c.805G>A)引入小鼠基因组,并与 Neu3 基因敲除背景结合,成功模拟了人类 LOTS 的关键特征:酶活性降低、GM2 神经节苷脂在大脑堆积以及渐进性神经症状。这个模型的建立,为后续的体内治疗研究奠定了坚实基础。

用于碱基编辑的 LOTS 小鼠模型的构建

图 1. 用于碱基编辑的 LOTS 小鼠模型的构建

02
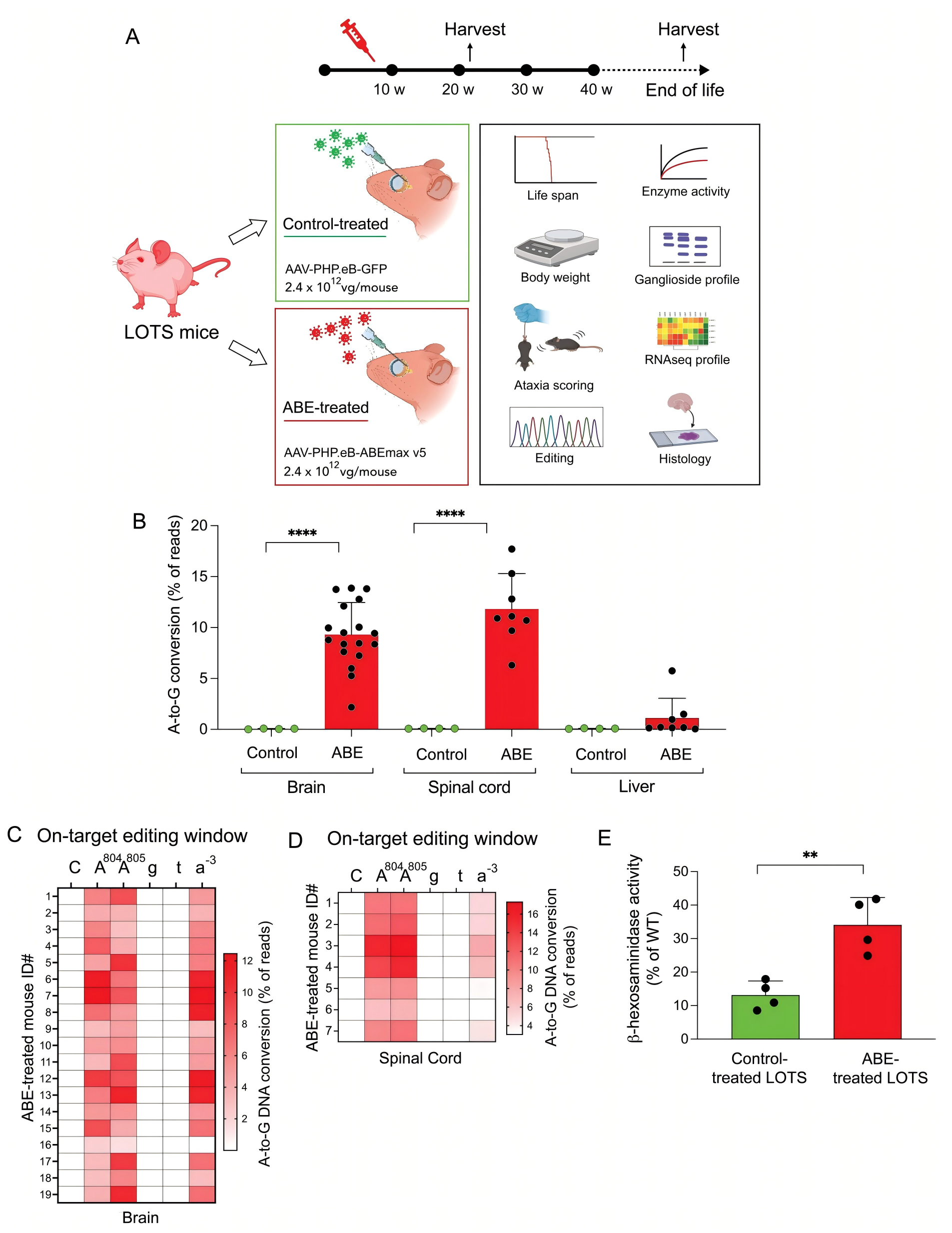
突破屏障:AAV 载体介导的 CNS 基因编辑

如何将基因编辑工具递送到至关重要的中枢神经系统,是该研究面临的一大挑战。研究人员选择了 AAV-PHP.eB 血清型病毒载体,它具有高效穿越血脑屏障的特性。为了容纳较大的 ABE 基因序列,他们创新性地采用了双 AAV 载体系统,顺利获得分裂内含子介导的蛋白质反式剪接,在细胞内重新组装成完整的 ABE 蛋白。

治疗结果显示,在注射后的 LOTS 小鼠大脑和脊髓中,c.805G>A 突变的校正频率分别为 9.3% 和 11.8%。虽然肝脏等外周组织的校正率较低,但这恰恰体现了 AAV-PHP.eB 对 CNS 的特异性靶向优势。

碱基编辑治疗校正LOTS小鼠HEXA基因致病突变

图2. 碱基编辑治疗校正LOTS小鼠HEXA基因致病突变

03
从分子到功能:全方位的疾病改善

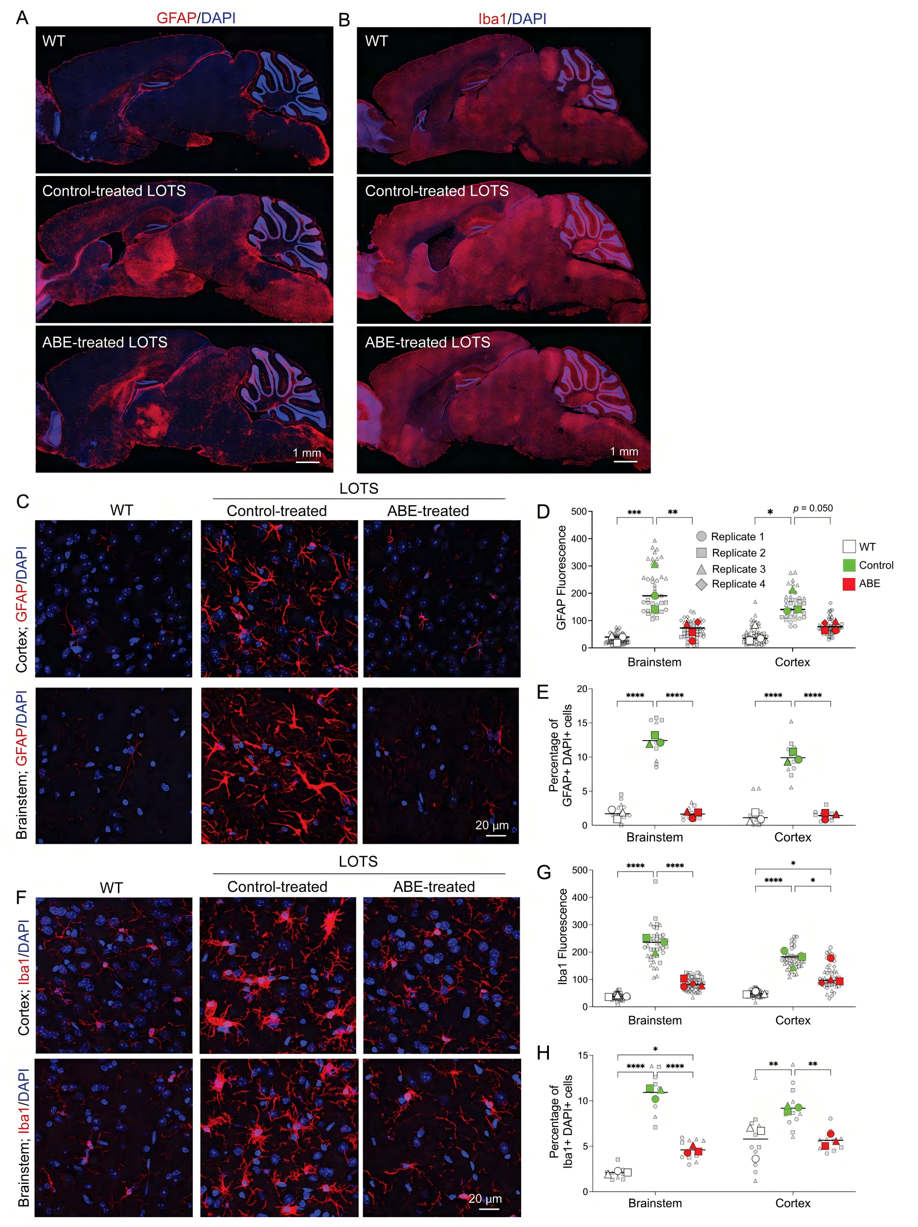
神经炎症是 LOTS 病理过程中的重要环节。RNA 测序和免疫组化分析发现,ABE 治疗显著下调了大脑中与神经炎症相关的基因表达,包括星形胶质细胞和小胶质细胞的激活标志物。GFAP 和 Iba1 免疫染色显示,活化的胶质细胞数量减少,形态也从激活状态向静息状态转变,这意味着治疗不仅缓解了代谢异常,还减轻了炎症损伤。

在行为学水平上,ABE 治疗组小鼠的体重下降时间点明显延后,共济失调评分也显著低于对照组。生存分析显示,治疗组小鼠的中位寿命几乎是对照组的两倍,这一结果充分证明了碱基编辑治疗在延缓疾病进展和延长寿命方面的显著效果。

LOTS小鼠脑内胶质细胞病理变化

图3. LOTS小鼠脑内胶质细胞病理变化

总结与展望

这项研究为 LOTS 的治疗开辟了一条全新的路径,展示了碱基编辑技术在中枢神经系统疾病治疗中的巨大潜力。然而,从实验室到临床的转化之路仍面临诸多挑战。例如,人类对 AAV 载体的预存免疫可能影响治疗效果,如何提高编辑效率尤其是在小脑等关键区域的编辑效率,以及如何进一步优化载体系统以降低成本和免疫原性等。

值得期待的是,研究中观察到的 “交叉校正” 现象 —— 即编辑细胞产生的酶可以被未编辑细胞摄取利用,为提高治疗效果提供了新的思路。未来,随着技术的不断进步,碱基编辑有望成为治疗 LOTS 乃至其他单基因遗传病的通用工具,为无数患者带去希望。




专注基因编辑十几载,瓦力生物基因基于先导编辑PE (Prime Editing)技术全新研发的 Bingo™ 平台 ,可提供精准、高效的基因定点突变细胞定制服务,直接交付纯合子单克隆细胞。

近期资讯

1.【文献解读】张锋团队开发新型基因编辑器NovaIscB,实现持久高效基因组编辑

2.【文献解读】骨肉瘤顺铂耐药新机制:CRISPR筛选锁定类器官模型关键因子

3.【干货分享】解密点突变:三种常见构建方法全解析

联系我们
18102225074(微信同号)
market@yihu100.com


Comment (4)


Leave a Reply

Your email address will not be published.Required Fields are marked

促销活动

最新发布

联系我们
*
*
*
来源:
service online

  • 留言
  • You can send email to contact us.
    邮箱
  • You can send email to contact us.
    电话
    联系电话
    中国总部
    18102225074(微信同号)
  • This is Edgene's wechat.
    微信
    瓦力生物企业微信二维码

  •  回到顶部