【文献解读】CRISPR/Cas12a辅助开发新型单核苷酸突变检测利器-非平衡杂交驱动的CRISPR/Cas适配器

CRISPR-Cas12a

新型CRISPR-Cas12a系统为精准检测和诊断相关疾病提供助力

单核苷酸变异(SNV)是基因变异的一种形式,与多种严重疾病的发生密切相关,如癌症、单基因遗传病和传染病。准确检测SNV对于疾病诊断和精准医疗至关重要。然而传统的  CRISPR-Cas12a   SNVs检测由于细微的自由能变化难以实现准确鉴定,特别是摆动碱基对和高鸟嘌呤-胞嘧啶(G-C)区域中的SNVs。对此,来自湖南师范大学的研究人员创新性地开发了一种新型CRISPR-Cas12a系统——高能量惩罚单核苷酸变异检测(HEPSD)平台。该平台顺利获得引入非平衡杂交机制,显著提升了CRISPR系统在检测复杂单核苷酸变异(SNV)类型中的性能,为精准检测和诊断相关疾病提供了新的技术手段。相关研究成果“Nonequilibrium hybridization-driven CRISPR/Cas adapter with extended energetic penalty for discrimination of single-nucleotide variants”近期发表在《Nucleic Acids Research》(IF:16.6)上。

Nonequilibrium hybridization-driven CRISPR/Cas adapter with extended energetic penalty for discrimination of single-nucleotide variants

原文链接:http://doi.org/10.1093/nar/gkaf287



文章亮点

1.创新性开发了高能量惩罚SNV检测(HEPSD)平台,顺利获得非平衡杂交机制显著增强了对单核苷酸变异(SNV)的检测能力

2.HEPSD平台能够有效区分高GC含量区域和摆动碱基对等难以检测的SNV,克服了传统方法的局限性

3.该平台能够检测到低至0.01%变异等位基因频率的突变,展现出对低丰度突变的高灵敏度检测能力

4.顺利获得分子动力学模拟和荧光各向异性测量,揭示了HEPSD平台的非平衡杂交机制,为CRISPR系统的特异性调控提供了新的思路



01
HEPSD平台的设计

前人研究发现,传统的CRISPR-Cas12a系统在识别错配目标时,自由能变化(ΔG)较小,难以有效区分野生型和突变型序列。为了提高对SNV的检测能力,需要设计一种能够显著增加错配能量惩罚的系统。

研究人员为此设计了一种二元crRNA架构,顺利获得非平衡杂交驱动的调控机制,放大了单核苷酸错配的能量惩罚。这种设计称为高能量惩罚 SNV 检测(High-Energetic-Penalty SNV Detection ,HEPSD)平台。它使得CRISPR/Cas12a系统在整个靶向区域内对基因组DNA中的突变表现出显著的偏好,同时防止了由单个错配核苷酸诱导的假激。

设计图示

图1. 设计图示

02
平台性能验证

1、热力学分析

紫外熔解实验结果显示二元探针(binary probe,BPs)在25°C至50°C范围内表现出稳定的杂交特性,而线性探针(linear probe,LPs)仅在高于68°C时才表现出显著的杂交特性;圆二光谱分析观察到BPs在匹配目标时表现出典型的RNA/DNA双链特征,而在错配目标时信号显著减弱。结果表明BPs在较宽的温度范围内表现出稳定的杂交特性,且在识别错配目标时表现出显著的能量惩罚,增强了对SNV的区分能力。

LP和BP的鉴别表征

图2. LP和BP的鉴别表征



2、荧光猝灭分析

荧光淬灭分析Cas12a与RNA(crRNA或BP辅助的crRNA)的结合过程显示,传统CRISPR-Cas12a系统的ΔG为0.55 kJ/mol,而HEPSD平台的ΔG增加到3.13 kJ/mol。结果表明HEPSD平台在识别错配目标时表现出更高的能量障碍,显著抑制了Cas12a的激活,提高了对SNV的识别能力。

匹配或不匹配靶标的普通CRISPR/Cas12a系统与HEPSD之间的△G和△△G值的比较分析

图3. 匹配或不匹配靶标的普通CRISPR/Cas12a系统与HEPSD之间的△G和△△G值的比较分析



3、分子动力学研究

为了分析HEPSD系统在识别匹配和不匹配目标时的杂交动力学,研究人员进行了分子动力学模拟研究。均方根偏差(RMSD)分析结果显示,匹配目标的RMSD值在10 ns后稳定,而错配目标的RMSD值持续波动。该结果说明了HEPSD平台在识别错配目标时表现出动态不稳定性,而在匹配目标时则表现出稳定的结合,进一步证实了其高特异性检测能力。

匹配或不匹配靶标的CRISPR/Cas12a (C)和HEPSD (D)进行MDs模拟的RMSD分析图4. 匹配不匹配靶标CRISPR/Cas12a (C)HEPSD (D)进行MDs模拟的RMSD分析



4、荧光各向异性测量

顺利获得荧光各向异性测量研究HEPSD平台在识别匹配和错配目标时的结合稳定性时发现,匹配目标的荧光各向异性值较高,而错配目标的荧光各向异性值较低。结果说明HEPSD平台在识别错配目标时表现出较低的荧光各向异性值,表明其结合较弱,进一步验证了其高特异性。

HEPSD与匹配或不匹配的目标的结合稳定性FA分析

图5. HEPSD与匹配或不匹配的目标的结合稳定性FA分析



03
临床样本检测

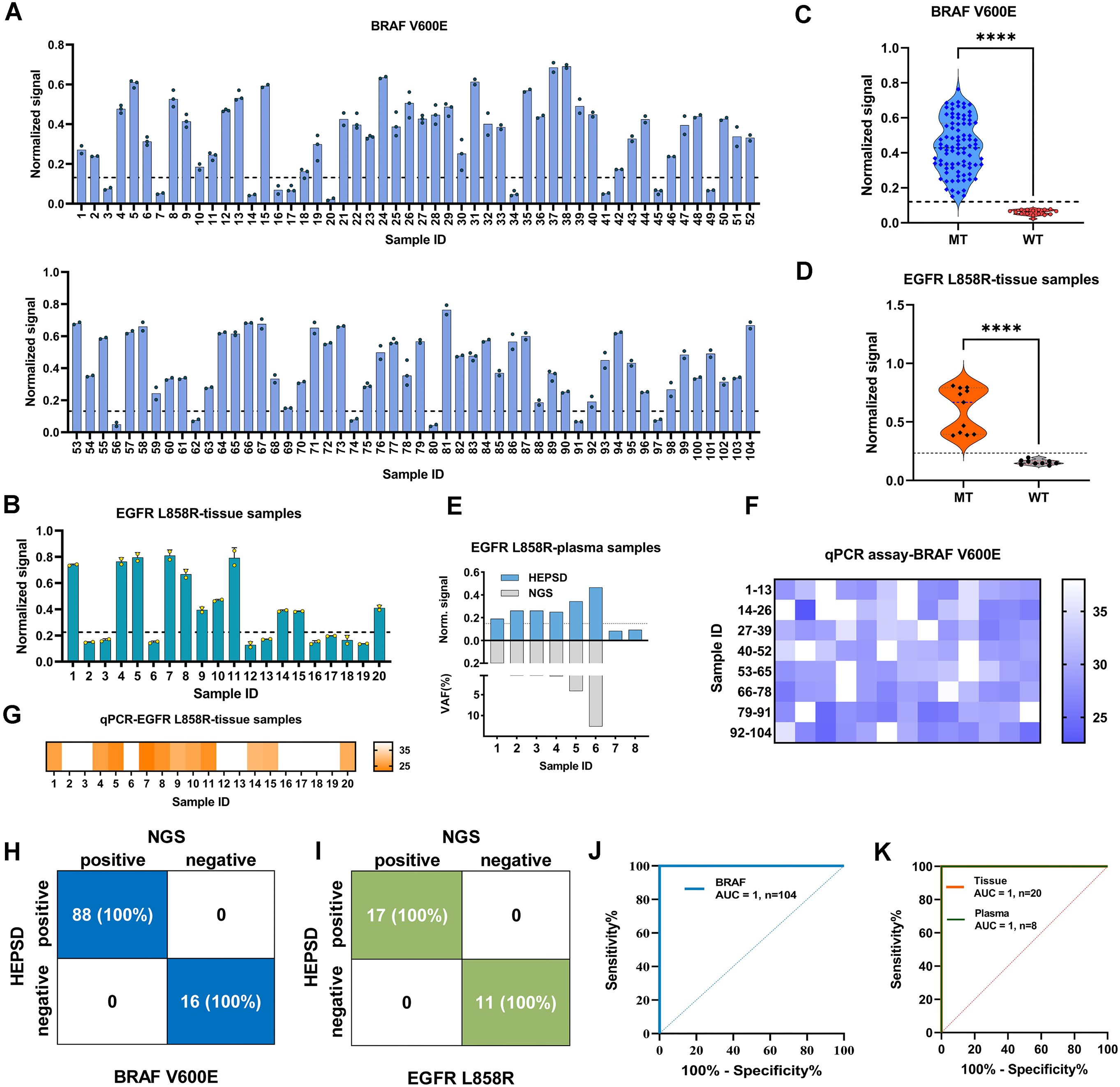
研究人员使用HEPSD平台对收集的132个临床样本(包括BRAF V600E和EGFR L858R突变)进行了检测。

结果显示,在104个BRAF V600E样本中,88个突变型样本和16个野生型样本的检测结果与NGS结果高度一致;在20个EGFR L858R样本中,11个突变型样本和9个野生型样本的检测结果与NGS结果高度一致;在8个临床血浆样本中,HEPSD平台检测到的突变型样本与NGS结果一致。

这些结果证实了HEPSD平台能在临床样本检测中实现了100%的准确率。



BRAF V600E和EGFR L858R样本的临床分析

图6. BRAF V600E和EGFR L858R样本的临床分析



总结

综上所述,研究人员巧妙地重新设计了 CRISPR/Cas12a 系统中的 CRISPR RNA(crRNA)杂交区域,借助非平衡杂交驱动机制,显著提升了单核苷酸错配的能量惩罚。基于此,他们成功开发出一种高能量惩罚单核苷酸变异检测(HEPSD)平台,极大地增强了对单核苷酸变异(SNV)的检测能力。该平台能够将BRAF V600E和EGFR L858R这两种肿瘤突变的变异等位基因频率检测至0.01%的水平,并且精准区分了132对临床样本,充分展现了其在临床分子诊断领域的巨大应用潜力。

瓦力生物基因拥有自主研发蛋白质表达纯化平台FASST快速检测平台经活性测试,本公司的Cas酶产品活性明显优于市面上其他的酶,真正实现高纯度、高活性、高灵敏度酶产品的制备。更有恒温快速扩增试剂盒、CRISPR检测试剂盒现货,设备要求低,反应时间短,下单即达!




近期资讯

1.【客户文献】 瓦力生物细胞助力揭示TTN基因突变影响DNA损伤修复和免疫细胞浸润的机制

2.【促销活动】48小时极速敲除无留痕,瓦力生物二代敲除试剂盒震撼上市,我们承诺敲除不成功不收费
3.【文献解读】CRISPR筛选系统揭示DNA损伤反应中的合成致死关系



联系我们
18102225074(微信同号)
market@yihu100.com


Comment (4)


Leave a Reply

Your email address will not be published.Required Fields are marked

促销活动

最新发布

联系我们
*
*
*
来源:
service online

  • 留言
  • You can send email to contact us.
    邮箱
  • You can send email to contact us.
    电话
    联系电话
    中国总部
    18102225074(微信同号)
  • This is Edgene's wechat.
    微信
    瓦力生物企业微信二维码

  •  回到顶部